首页
通知公告
工程业绩
法律法规
部委规范
标准规范
联系我们
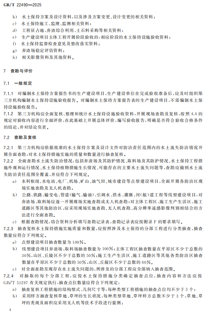
当前位置:
首页
>
标准规范
> 正文内容
网站分类
工程业绩
标准规范
通知公告
美图分享
行业动态
法律法规
部委规范
标签列表
国家标准
(1)
最新留言
标准规范
生产建设项目水土保持设施验收技术规程(GB/T22490-2025)
3个月前
(01-22)
热度:61 ℃
来源:
全国标准信息公共服务平台
编辑:水土保持技术服务网www.stbc.cn
<span data-mpa-action-id="ma18na6f88t" data-pm-slice="0 0 []" style="-webkit-tap-highlight-color: transparent;margin: 0px;padding: 0px;outline: 0px;max-width: 100%;box-sizing: border-box !important;overflow-wr
TAGS:
国家标准
返回列表
上一篇:
《中华人民共和国土地管理法》
下一篇:
冬季张北风景